完整设计

以不专业的方法阐述各个系统的完整设计思路、方法以及注意事项!

. .
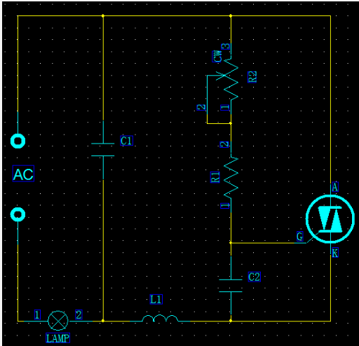
弱电设计师必须要知道的调光基础知识
作为智能化设计师,你应该知道调光有哪几种方式?调光的信号是模拟还是数字?各自的优缺点是什么?不然你在项目上只会设计调光模块有几个回路,模块的通信协议是RS485和KNX了。调光大致可以分为以下四类:•可控硅/前沿、后沿切向调光(属于模拟调光...
画图仔,你知道怎么设计一个完整的无线WiFi覆盖网络系统吗?
作为一个画图仔,你知道怎么设计一个完整且完美的无线WiFi覆盖网络系统吗?在你看这篇文章之前,搜遍全网,也不会有一篇文章告诉你怎么设计一个完整且完美的WiFi无线网络信号覆盖系统,作为一个画图仔,你看到这篇文章就已经很幸运了,没错,看到就是...

热门专栏

KNX专栏

机场弱电

楼宇对讲系统

科技之窗

安本梯梯通 SIP 五方通话

All Rights Reserved Powered BY WeCenter V4.1.0 © 2026 粤ICP备20025096号-2
  

粤公网安备 44190002007303号